
This finding can only be described as a true “horror” in its implications. Stunning new research published in Viruses, part of the SARS-CoV-2 Host Cell Interactions edition of MDPI (Open Access Journals) reveals that vaccine spike proteins enter cell nuclei and wreak havoc on cells’ DNA repair mechanism, suppressing DNA repair by as much as 90%.
The research paper is entitled, “SARS–CoV–2 Spike Impairs DNA Damage Repair and Inhibits V(D)J Recombination In Vitro” and is authored by Hui Jiang and Ya-Fang Mei, at the Department of Molecular Biosciences, The Wenner–Gren Institute, Stockholm University, SE-10691 Stockholm, Sweden, and the Department of Clinical Microbiology, Virology, Umeå University, SE-90185 Umeå, Sweden, respectively.
We have saved a copy of the research paper in a PDF document at this URL:
https://dreddymd.com/wp-content/uploads/2021/11/viruses-13-02056-v2.pdf
In the conclusion of the paper, authors write, “We found that the spike protein markedly inhibited both BRCA1 and 53BP1 foci formation (Figure 3D–G). Together, these data show that the SARS–CoV–2 full–length spike protein inhibits DNA damage repair by hindering DNA repair protein recruitment.”
The DNA repair mechanism, known as NHEJ (Non-Homologous End Joining) is a kind of intracellular “emergency response” system that repairs double-stranded DNA breaks. Without the NHEJ mechanism, all advanced multi-cellular life would cease to exist. No human being, animal or plant can survive with the integrity of its genetic code being protected and constantly repaired through multiple mechanisms.
DNA damage can be caused by exposure to radiation, chemicals found in foods and personal care products, or even exposure to mammography equipment. Excessive sunlight exposure can also cause DNA breaks, and minor DNA mutations occur spontaneously in all living organisms. Airline pilots, for example, are routinely exposed to ionizing radiation due to flying at altitude.
In a normal, healthy person, the NHEJ mechanism repairs the DNA and prevents a pathogenic mutation from occurring. But in the presence of the vaccine spike protein, NHEJ effectiveness is suppressed by as much as 90%, meaning it is unable to do its job due to the suppressed ability to recruit proteins for repair.
As a result, the following “errors” are introduced into chromosomes inside the nuclei of human cells, all due to the presence of the spike protein from mRNA vaccines:
- Mutations or “errors” in the genetic sequence.
- DELETIONS of entire segments of genetic code.
- INSERTIONS of incorrect segments.
- Mixing and matching / permutations of genetic code.
These errors, when expressed through cell division and replication, result in:
- An explosion of cancer and cancer tumors throughout the body
- Loss of production of immune system B and T cells (i.e. induced immunodeficiency)
- Autoimmune disorders
- Accelerated aging and reduced telomere length
- Loss of functioning of complex organ systems such as circulatory, neurological, endocrine, muskuloskeletal, etc.
- Cellular damage resembling radiation poisoning as cells destroy themselves from within
Many of these effects are, of course, fatal. Others will burden vaccine victims with horrendous debilitating injuries and organ malfunctions that will require a lifetime of medical intervention.
Spike protein goes into the nucleus of the cell
From the paper linked above:
Mechanistically, we found that the spike protein localizes in the nucleus and inhibits DNA damage repair by impeding key DNA repair protein BRCA1 and 53BP1 recruitment to the damage site.
This means that the spike protein, which is generated in cell ribosomes after the cells have been hijacked by mRNA vaccines, doesn’t always leave the cell and enter the bloodstream as we are told by mRNA vaccine proponents. In some cases, the spike protein enters the cell nucleus. There, it interferes with the DNA repair mechanism as described throughout this article.
“Surprisingly, we found the abundance of the spike protein in the nucleus (Figure 1A),” concluded study authors.
This means, without question, mRNA vaccines result in chromosomal alterations in the body’s cells. It is confirmation that such vaccines are, indeed, wreaking havoc with genetic integrity and are exhibiting side effects that have not been anticipated or described by mRNA vaccine proponents.
Dr. Thomas Levy writes about the toxicity of the spike protein on Orthomolecular.org:
Concern has been raised regarding the dissemination of the spike protein throughout the body after vaccination. Rather than staying localized at the injection site in order to provoke the immune response and nothing more, spike protein presence has been detected throughout the body of some vaccinated individuals. Furthermore, it appears that some of the circulating spike proteins simply bind the ACE2 receptors without entering the cell, inducing an autoimmune response to the entire cell-spike protein entity. Depending on the cell type that binds the spike protein, any of a number of autoimmune medical conditions can result.
More alarmingly, Dr. Levy explains that current evidence shows the spike protein continues to produced in the body, following the initial mRNA injection. He explains:
While the underlying pathology remains to be completely defined, one explanation for the problems with thrombotic tendencies and other symptomatology seen with chronic COVID and post-vaccination patients relates directly to the persistent presence of the spike protein part of the coronavirus. Some reports assert that the spike protein can continue to be produced after the initial binding to the ACE2 receptors and entry into some of the cells that it initially targets. The clinical pictures of chronic COVID and post-vaccine toxicity appear very similar, and both are likely due to this continued presence, and body-wide dissemination, of the spike protein (Mendelson et al., 2020; Aucott and Rebman, 2021; Levy, 2021; Raveendran, 2021).
Full-length spike protein resulted in the greatest suppression of NHEJ DNA repair mechanism
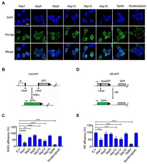
See the figures below. SARS-CoV-2 viral fragments are named “Nsp1, Nsp5” and so on. The full-length spike is called “Spike” and the nucleocapsid — another structural part of the whole spike protein pathogen — is identified separately.
From the study:
Overexpression of Nsp1, Nsp5, Nsp13, Nsp14, and spike proteins diminished the efficiencies of both HR and NHEJ repair (Figure 1B–E and Figure S2A,B).
Figures C and E show the suppression of NHEJ repair by these various portions of viral fragments. (See the blue vertical graph lines representing activity / efficiency levels of the DNA repair mechanism).

What these data show is that the greatest suppression of NHEJ activity is measured when the full spike protein is present. From the study:
Together, these data show that the SARS–CoV–2 full–length spike protein inhibits DNA damage repair by hindering DNA repair protein recruitment.
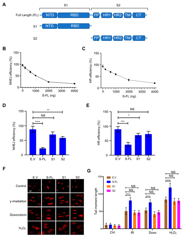
This is the spike protein that’s generated by the body’s own cells after being injected with an mRNA vaccine:

In figure 2, below, we see that the suppression of NHEJ activity exhibits a dose-dependent response to the presence of spike protein (figures 2B and 2C). This indicates that the more spike proteins are present, the greater the suppression of DNA repair:

The bottom right figure, 2G, shows how the presence of the spike protein inhibits DNA repair following various insults to the DNA, such as radiation, chemical exposure or oxidation. Importantly, as the study authors explain:
Following different DNA damage treatments, such as ?–irradiation, doxorubicin treatment, and H2O2 treatment, there is less repair in the presence of the spike protein (Figure 2F,G). Together, these data demonstrate that the spike protein directly affects DNA repair in the nucleus.
5G exposure, chemtrail exposure, food chemical exposure, mammography and even sunlight exposure will wreak havoc in those who have taken mRNA vaccines
The horrifying upshot of this finding is that people who have taken mRNA vaccines will experience suppressed DNA repair, escalating exposures that were once thought to be minor issues to significant threats to their health.
In other words, people exposed to 5G radiation, mammography exams, plasticizer chemicals in food products, and carcinogens in personal care products (laundry detergents, perfumes, shampoos, skin lotions, etc.) will be unable to repair the DNA damage caused by those exposures. Following relatively small exposures, they will begin to mutate and develop cancers throughout their bodies.
Don’t forget that 5G exposure results in peroxynitrite production in the blood, an extremely dangerous free radical that causes DNA damage in brain cells and tissue cells across the body.
This could even be described as a kind of binary weapon system where mRNA vaccines weaken DNA repair, and 5G exposure (or chemical exposure in the food supply) provides the weapon that breaks DNA strands and leads to the body being unable to maintain genetic integrity during cell replication. This doesn’t take long to be expressed in horrific physical ways, such as the attempted growing of internal organ tissues on the surface of the skin or face, which is why I have titled today’s Situation Update podcast, “Monsters, Zombies and Mutants.”
The presence of the spike protein interferes with normal immune function and leads to immunodeficiency (an AIDS-like condition)
This research also finds that spike proteins from mRNA vaccines can lead to immunodeficiency conditions, similar to AIDS. This is consistent with what we have previously reported about immune function dropping roughly 5% per week in those who have taken covid vaccines. From the study:
…[L]oss of function of key DNA repair proteins such as ATM, DNA–PKcs, 53BP1, et al., leads to defects in the NHEJ repair which inhibit the production of functional B and T cells, leading to immunodeficiency.
Immune function is also critically affected by the presence of the spike protein, potentially leading to cancerous mutations throughout the body’s cells. As the study explains:
DNA damage repair, especially NHEJ repair, is essential for V(D)J recombination, which lies at the core of B and T cell immunity.
As Science Direct also explains:
Maintaining genomic integrity is imperative for the survival of an organism. Among different DNA damages, double-strand breaks (DSBs) are considered as most deleterious since they can lead to cell death if left unrepaired or chromosomal rearrangements when mis-repaired, leading to cancer.
Further, mutations in NHEJ genes including Ku70 and Ku80 have been associated with shortened life spans in mice [54]. In addition, defects in DNA-PKcs (DNA-dependent protein kinase) resulted in impaired telomere maintenance and shortened life span in mice [55]. Taken together, these lines of evidence suggest that NHEJ plays an important role in preventing age-related increase in genomic instability and functional decline.
In effect, this means the spike protein’s suppression of the NHEJ DNA repair mechanism also leads to reduced lifespan and accelerated aging.
By some estimates, 50% of the people injected with mRNA vaccines will be dead within five years. Now we have a deeper understanding of the mechanisms by which those vaccine-induced fatalities may occur.
Hear the verbal explanation of all this in today’s Situation Update podcast:
https://www.brighteon.com/cb351cd3-6c94-4f2b-a05d-bbda757d4472
Mike Admas
We will cover more about this in tomorrow’s podcast as well. Get each day’s new podcast at:
Related Posts
- Top 6 ways humans clog their own blood, leading to early death by heart attacks, strokes, cancer and VACCINES
- SPIKE PROTEIN SYNDROME: WebMD Covid vaccine complaint board plastered with horrific descriptions of sustained critical injuries from toxic clot shots
- CHA-CHING! Big Pharma now developing seasonal 2-in-1 “vaccine” for covid, influenza, indicating obvious plan for NEVER-ENDING spike protein injections
- STUDY: Covid “vaccine” spike proteins damage heart cells, alter heart function… and they’re in the booster shots, too


